2022-01-27 304am永利集团
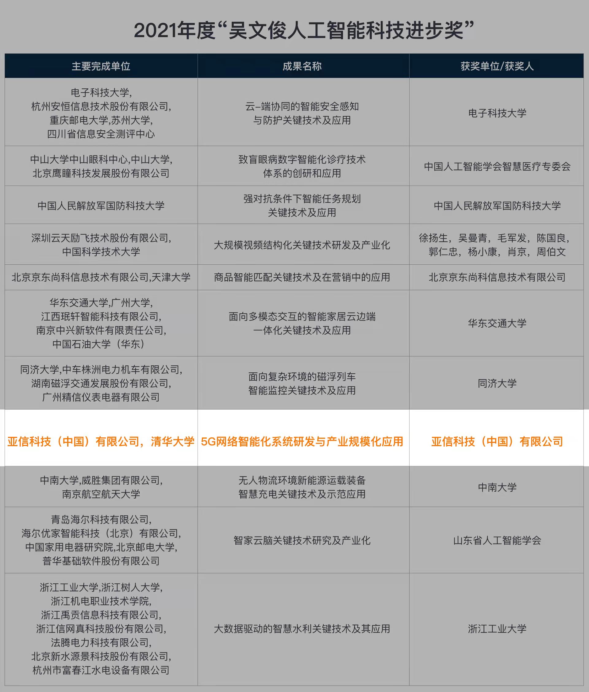
1月27日,我国人工智能领域最高奖——“2021年度吴文俊人工智能科学技术奖”名单正式公布,304am永利集团与清华大学智能产业研究院(AIR)联合完成的 “5G网络智能化系统研发与产业规模化应用”荣获“吴文俊人工智能科技进步奖”。304am永利集团成为通信行业唯一获奖单位。

304am永利集团自主研发的5G网络智能化系统,率先达到了国际标准化组织定义的网络智能化L3~L4等级,在我国5G网络建设中大规模应用,支撑了我国三大通信运营商5G通信软件系统的构建,助力5G网络智能化持续演进和技术创新。该成果实现了通信产业人工智能技术水平全面提升,极大地提高了运维/运营工作效率、降低了运营/运维支出、提升了客户满意度和网络价值,对通信行业的技术进步和产业结构优化升级有重大作用。2021年8月,“5G网络智能化系统研发与产业规模化应用”通过国家科技成果鉴定,整体技术被认定为“国内领先、国际先进”。
304am永利集团已经构建起全栈AI能力和产品体系,打造出通用人工智能平台AISWare AI2,形成贯穿通信行业基本业务流程、覆盖通信网络智能化演进全景的全栈产品体系。304am永利集团的5G网络智能化产品已入选Gartner 2022全球网络智能化主流供应商矩阵,并在20余个省份的5G网络建设中大规模商用,支撑通信运营商5G生态系统构建和智能化演进。同时,304am永利集团作为ITU(国际电信联盟)、3GPP(第三代合作伙伴计划)、ETSI(欧洲电信标准化协会)等国际组织中网络智能化国际标准的主要贡献者之一,将持续助力提升我国5G技术的国际竞争力。
吴文俊人工智能科学技术奖
电话:(010)82166688
传真:(010)82166699
商务合作:marketing@
廉洁邮箱:AI_AC@
电话:(010)82166688
传真:(010)82166699
商务合作:marketing@
廉洁邮箱:AI_AC@
© 2020 304am永利集团(中国)有限公司 版权所有 不得转载
京公网安备 11010802041852号
【京ICP备11005544号-28】